3044永利集团官网
您所在的位置:首页 - 新闻动态 - 聚焦母校

聚焦母校

3044永利集团官网在2021年度广东高校思想政治工作优秀论文和学生工作案例评选中获佳绩

       近日,由高校思想政治工作队伍培训研修中心(华南师范大学)、教育部高校辅导员培训和研修基地(华南师范大学)、广东省高等学校思想政治教育研究会联合组织开展的2021年度广东高校学生工作案例评优活动和广东高校思想政治工作优秀论文征集评选活动的评选结果揭晓。
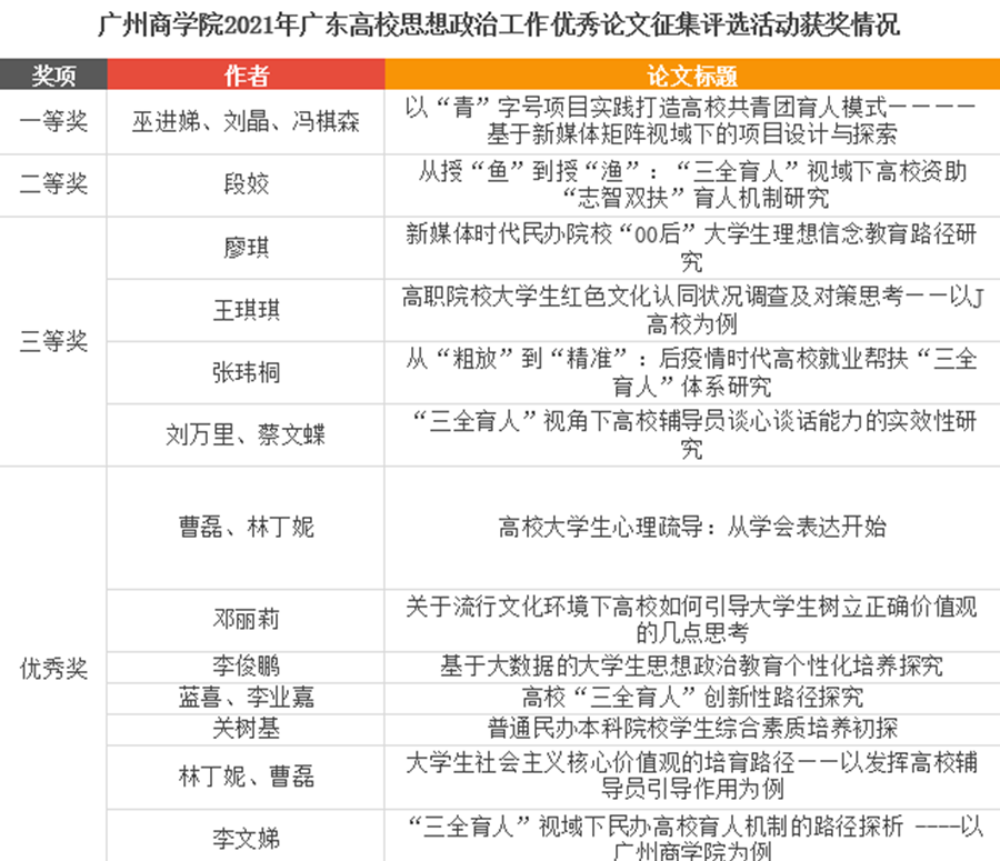
  3044永利集团官网学生工作队伍在此次评选中获“广东省高校学生工作案例”15项,其中二等奖2项、三等奖3项、优秀奖10项,获“广东高校思想政治工作优秀论文”13项,其中一等奖1项、二等奖1项、三等奖4项、优秀奖7项。
  近年来,3044永利集团官网学生工作在理论与实践上取得一定成绩。学校不断加强辅导员队伍建设,引导辅导员加强工作研究和实践创新,通过实施“辅导员沙龙”“辅导员岗前培训”“辅导员素质能力大赛”“处长茶座”等一系列措施,全面搭建辅导员职业能力提升平台,提升学生工作理论与实践能力。
  今后,学生工作处将再接再厉,进一步推动学校学生工作登上新台阶,以更优异的成绩迎接党的二十大胜利召开。
3044永利集团官网  
3044永利集团官网  
获奖情况
3044永利集团官网  
获奖证书

Baidu
sogou