12月18日,3044永利集团官网第八届国际文化节闭幕式在四教第一报告厅顺利举行。学校领导、各学院师生代表近300人参加闭幕式。闭幕式由国际学院副院长杨粤青主持。
学校副校长熊建文在闭幕致辞中向精心组织国际文化节系列活动的师生表示衷心的感谢。他指出,本届国际文化节活动为3044永利集团官网本土学生和国际学生带来了直接的文化体验,在培养学生的跨文化沟通能力、拓宽学生的全球视野等方面发挥了至关重要的作用。国际文化节成功举办,不仅展示了3044永利集团官网国际化办学的丰硕成果,也繁荣了校园文化,为学生搭建了展示自我、提升自我的平台。
熊建文表示,国际化不仅仅是一个目标,更是一种思维方式、一种生活态度、一种行动准则。他希望全体师生以开放的心态接纳不同的观点,以尊重的态度理解不同的文化,以合作的精神去解决共同的问题。未来,学校将继续践行国际化办学理念,围绕高素质应用型人才培养目标,为师生提供更多探索、学习和成长的机会,培养学生的家国情怀和国际化视野,助力学生实现全面发展,推动国际化办学事业迈向更高水平。
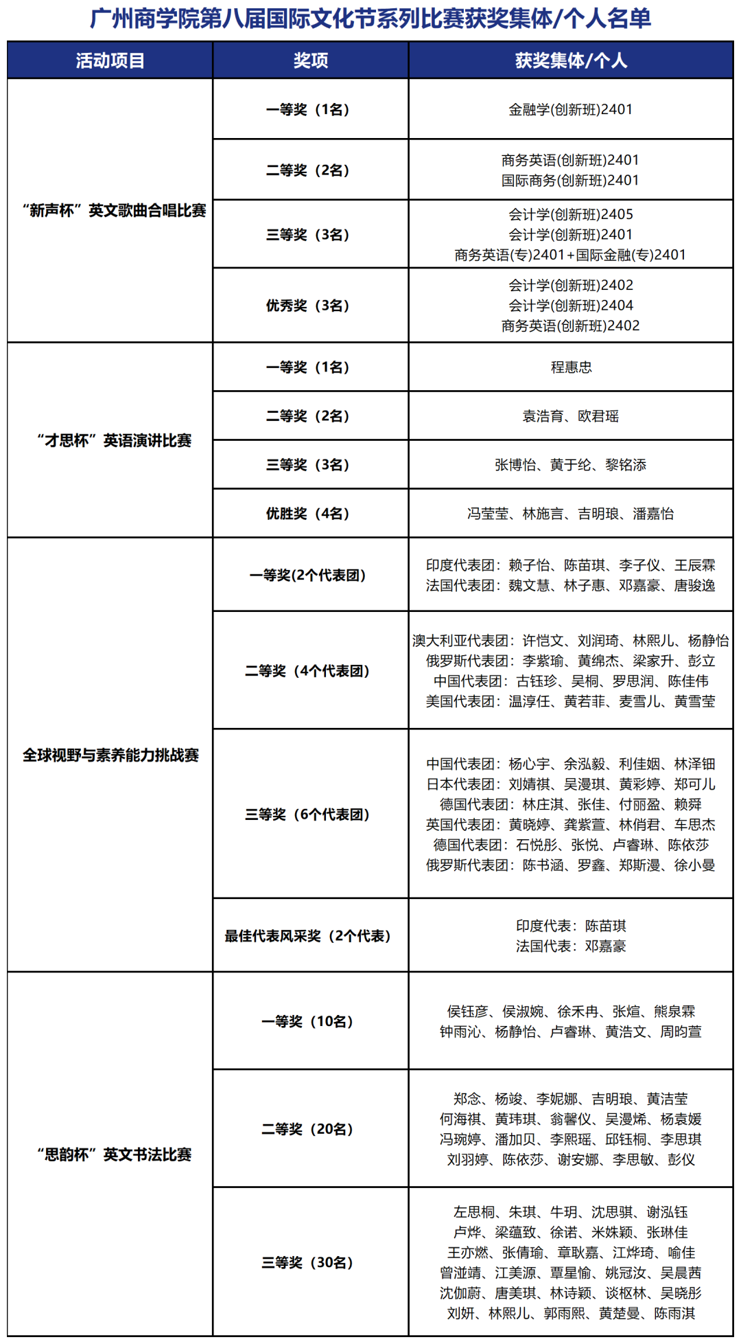
国际学院党总支书记钟远辉宣读了第八届国际文化节系列活动获奖名单。与会领导分别为在“才思杯”英语演讲比赛、“思韵杯”英文书法比赛、“新声杯”英文歌曲合唱比赛以及全球视野与素养能力挑战赛中获奖的集体和个人颁奖。
闭幕式上,与会人员共同观看了第八届国际文化节系列活动的回顾视频,重温了每一场活动背后的欢乐与深远意义。“新声杯”英文歌曲合唱比赛一等奖获奖班级再现了比赛精彩,动听演绎合唱《See You Again》,不仅展现了团队成员的艺术才华与青春风采,也传递了对国际文化节的美好祝福与期待。
本届国际文化节共组织举办了27场活动,全校近7000人次参与。活动包括留学教育展、名校升硕宣讲会、英语角、电影放映周、英语演讲比赛、英文歌曲合唱比赛、英文书法比赛以及全球视野与素养能力挑战赛等。这些丰富多样的活动,不仅营造了浓厚的英语学习氛围,还搭建了一个促进知识交流与文化融合的平台。
未来,学校将继续优化国际文化节项目,组织更多喜闻乐见的活动,吸引更多的同学参与其中,引导广商学子在跨文化的交流与实践中,自信对外展示中华优秀传统文化,主动学习并借鉴世界各地的优秀文明成果;在国际交流的广阔舞台上,不断增强语言自信与文化自信,努力成为连接不同文化的桥梁,为促进全球文化的和谐共生贡献力量。

国际学院副院长杨粤青主持闭幕式

学校副校长熊建文致辞

国际学院党总支书记钟远辉宣读获奖名单

学校副校长熊建文为获奖代表颁奖

学校副校长熊建文为获奖代表颁奖

校团委书记关俊明为获奖代表颁奖

国际学院党总支书记钟远辉为获奖代表颁奖

国际学院副院长洪振华为获奖代表颁奖

观看国际文化节活动视频

英文歌曲节目表演

闭幕式现场

获奖学生代表与参会嘉宾合影留念

第八届国际文化节系列比赛获奖集体、个人名单