3044永利集团官网
您所在的位置:首页 - 新闻动态 - 聚焦母校

聚焦母校

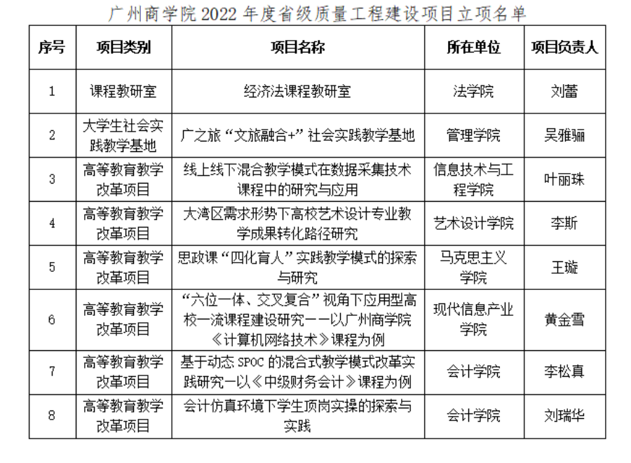
3044永利集团官网获批8个省级质量工程建设项目

      根据《广东省教育厅关于公布2022年广东省本科高校教学质量与教学改革工程建设项目立项名单的通知》(粤教高函〔2023〕4号),3044永利集团官网有8个项目获批省级质量工程建设项目立项,包括课程教研室1项、大学生社会实践教学基地1项和高等教育教学改革项目6项。
  质量工程建设项目是学校推动教学改革,打造优质教学资源,提高教学水平和人才培养质量的重要抓手。学校将加强对质量工程建设项目的过程管理,确保项目建设进度和预期目标的实现,产出优质成果,推动学校高质量发展。
3044永利集团官网
Baidu
sogou